Monday March 2026

হটলাইন

সেবা এবং ধাপ

নং শিরোনাম সেবার ধাপ কার্যকলাপ
  
উপজেলা পর্যায়ে ডিও (Delivery Order) জারী সংক্রান্ত প্রসেস ম্যাপ দেখুন
ইউনিয়ন পর্যায় হত দরিদ্রদের মাঝে সরকার নির্ধারিত দরে সদ্যশস্য বিতরনের প্রসেস ম্যাপ দেখুন
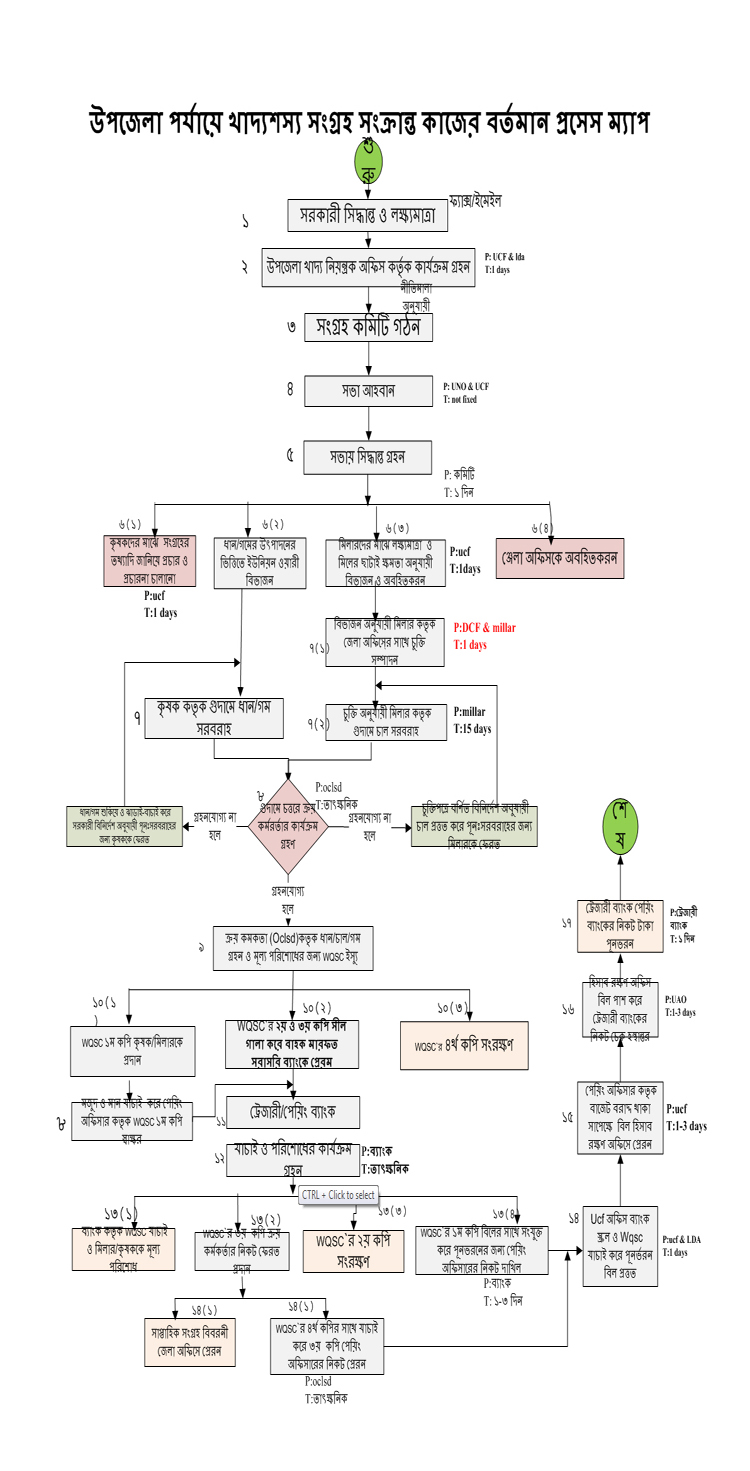
উপজেলা পর্যায়ে খাদ্যশষ্য সংক্রান্ত বর্তমান কাজের প্রসেস ম্যাপ দেখুন
দেখছেন ১ থেকে ৩ পর্যন্ত, মোট ৩ এন্ট্রি

এক্সেসিবিলিটি

স্ক্রিন রিডার ডাউনলোড করুন